我校于第九届米兰设计周中国高校设计学科师生优秀作品展中荣获一等奖6项

    16.08.2025 10:39:36           浏览数:0

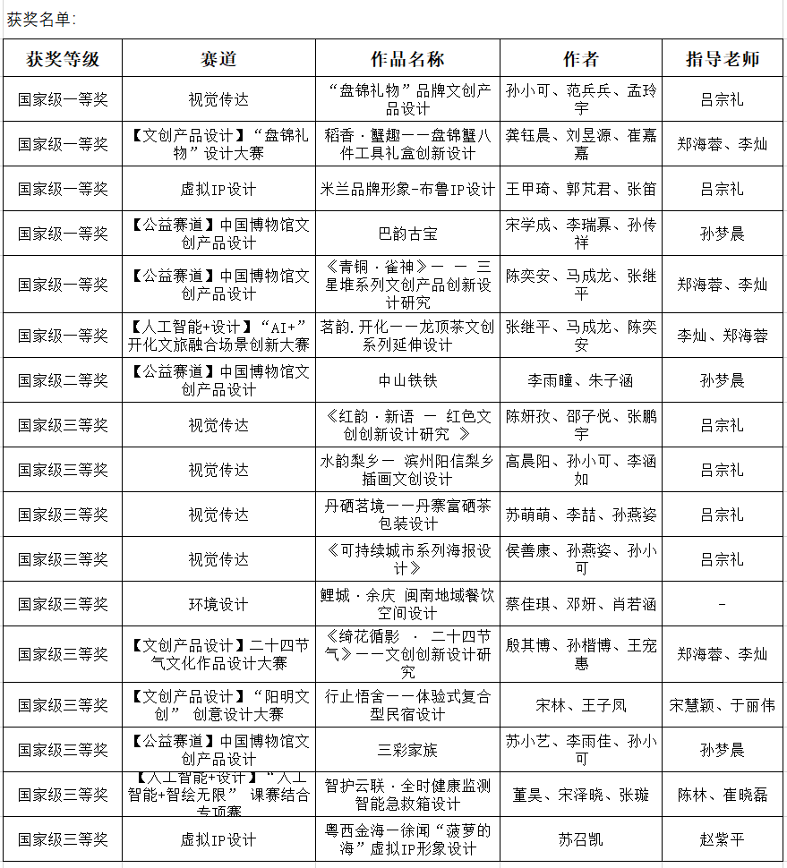
    近日,第九届米兰设计周中国高校设计学科师生优秀作品展颁奖典礼暨“人工智能艺术设计教育”教学创新论坛在西南交通大学圆满落幕。我校师生团队凭借深厚的专业素养与突出的创新设计能力,在本届赛事中表现卓越,共获一等奖6项、二等奖1项、三等奖10项。

    该竞赛由中国教育国际交流协会与中国高等教育学会联合主办,已被正式纳入“全国普通高校大学生竞赛排行榜竞赛项目名单”,是我国设计学科领域中一项高规格、广覆盖、强影响力的权威赛事。活动旨在全面呈现新时代我国设计学科的教学水平与成果,为全国艺术类师生提供展示专业能力与创作成果的高层次国际交流平台。2025第九届大赛,全国共有1795所高校参赛,专项赛场、公益赛道、命题赛场和非命题赛场全国收稿量为27万余件。
 



 

 

Copyright © suncitygroup太阳新城(中国区)官方网站 版权所有 鲁ICP备13028537号-5 鲁公网安备 37021402000104号 青岛市互联网违法信息举报中心
地址:山东省 青岛市 城阳区 长城路700号 邮编:266109 电话:0532-86080222